
这是台湾4A投奔Yahoo后的第一年,奥美和JWT分列一、二;温情、感性的故事性叙述方式压倒全场……噱头就不多说啦,关键是,龙吟榜在这里放送全部15件金奖作品……陈雯斐(Candy Chen)报道
秉承着龙吟榜一贯的“麻烦我一家,幸福千万人”的精神,从台湾4A创意奖的主办方那里收集到了今年全部的金奖作品。耐性实在不好的读者,不如先下拉,直接看作品。
因为在此之前,我还是要来啰嗦两句,再贴个获奖列表什么的~
这是第十九届台湾4A创意奖,当然,也可以说是第一届4A Yahoo!奇摩创意奖。不过,与“老奖改革”这个非常High的主视觉恰恰相反的是,今年的获奖作品并没有呈现出太大的革新性。反而是充满温情的,或者是触动人心的故事性叙述方式获得了压倒性的胜利——特别是体现在金奖作品中。不晓得这是不是经济危机,人人自危的缘故呢?总之以洞察,而不是新奇的视觉表现为主的作品明显占据上风。
值得大家关注的还有台湾4A创意奖19年来首度引进的“最佳网路广告行销奖”、“最佳网路广告奖”。前者金奖落入奥美手中,银、铜则为JWT所有。后者的全部金、银、铜三座奖杯,更是非常戏剧性的,被台湾奥美凭借三件不同的作品全部收编麾下(I 服了 U)。
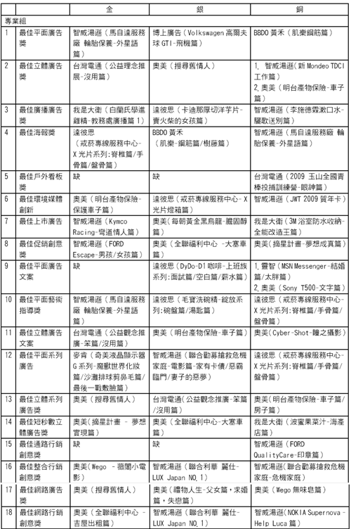
而在一共搬出的15金、16银、20铜之中,有6金、6银、4铜落户台湾奥美。当仁不让地位列第一。JWT则以4金、3银、7铜的成绩紧跟其后。照这个势头下去,胡小姐搞不好依然能稳坐明年龙吟榜大中华区排行榜台湾地区的第一名咯。
以下是专业组获奖列表:

关于评审感言、评审花絮等等内容,可点击官网:
其实我真的很想看看那个据说很有喜感的Blog,还有传说中的Big Idea Chair,但是大陆地区居然打不开……怨念了~~
接下来,就把时间交给作品吧~~~(容我真心实意地自夸一下,龙吟榜不如改名叫大方榜算啦~HoHo)
最佳平面广告奖-智威汤逊(马自达服务厂 轮胎保养-外星语篇)
最佳平面艺术指导奖-智威汤逊(马自达服务厂 轮胎保养-外星语篇)

最佳立体广告奖-台湾电通(公益理念推展-没用篇)
最佳立体广告文案-台湾电通(公益观念推广-笨篇/没用篇)
最佳广播广告奖-我是戴维(白兰氏学进鸡精-教务处广播篇1)
(因为此处无法嵌入音频,所以辛苦大家点击一下链接播放)
最佳海报奖-达彼思(戒烟专线服务中心- X光片系列:脊椎篇/手骨篇/盘骨篇)



最佳环境媒体创新-奥美(明台产物保险-保护车子篇)

最佳上市广告-智威汤逊(Kymco Racing-弯道情人篇)
最佳促销创意奖-智威汤逊(FORD Escape-男孩/女孩篇)
最佳平面系列广告-麦肯(奇美液晶显示器G系列-魔兽世界化妆篇/沙滩排球剪鼻毛篇/最后一战敷脸篇)

最佳立体系列广告奖-奥美(搜寻旧情人)
最佳网络广告奖-奥美(搜寻旧情人)
最佳短秒数立体广告奖-奥美(摘星计划 - 梦想实现篇)
最佳整合营销创意奖-奥美(Wego –薇阁小电影)
最佳网络营销创意奖-奥美(全联福利中心 -吉屋出租篇)
网站地址如下:
